LTM 遥测¶
协议概述¶
轻量级 TeleMetry 协议 (LTM) 是一种单向通信协议(从载具下行的数据链路),可让您以低带宽/低波特率(通常为 2400 波特)发送最重要的载具数据。
协议由 KipK 引入,在他的贫民窟站中使用。
典型的使用案例是天线跟踪,当来自飞行控制器(FC)的串行遥测数据被频移键控调制(FSK)调制解调器转换为某种音频信号,通过视频发射器的音频通道传输到地面视频接收器时。然后由其他 FSK 调制解调器将其转换回数字信号,并在天线跟踪器(AT)和地面控制站(GCS)中进行处理。
常见 LTM 遥测装置框图¶
- 在 ardupilot 端执行的协议帧类型
- G-Frame (GPS)
包含经度、纬度、GPS 地面速度、可见卫星数量、GPS 定位类型
大小为 18 字节,发送频率为 2 Hz
- A 型框架(态度)
包含载具姿态、航向
10B / 5 赫兹
- S 型框架(状态)
包含电池电压、电流、接收器 RSSI、AHRS 提供的空速
11B / 2 赫兹
- 协议限制
GPS 定位数据类型仅使用 2 个比特,可能的值列表为 0 (无 GPS 定位)、 1 (二维修复)、 2 (3D 定位)。GPS 定位值超过 2 时会映射到值 2.
- 与 LTM 遥测有关的链接
GhettoStation 天线跟踪器: https://github.com/KipK/Ghettostation
LTM 协议的 iNAV 文档: https://github.com/iNavFlight/inav/wiki/Lightweight-Telemetry-(LTM)
协议概述,请访问 quadmeup.com: https://quadmeup.com/ltm-light-telemetry-protocol/
用于 Arduino ProMini 或 ESP8266 的 LTM-MAVLink 转换器: https://github.com/vierfuffzig/LTM2MAVLink
配置¶
参数 serialx_protocol 必须设置为 25 以启用 FC 在给定串行端口上的 LTM 输出。注意只支持一个 LTM 输出端口。如果将多个串行端口设置为 LTM 输出端口,只有在串行驱动程序初始化过程中找到的第一个串行端口才会被实际分配为 LTM 遥测输出端口。
Mission Planner地面站中的 LTM 配置截图¶
备注
不要忘记将 LTM 遥测端口的波特率设置为适当的值。如果使用 FSK 调制解调器,波特率值取决于调制解调器的性能。
此外,并非所有(飞行)控制器的串行端口都支持 1(= 1200 波特)的最低波特率设置。在基于 STM32F4xx 和 F7xx 的(飞行)控制器上,这些串行端口通常是 USART 1 和 6,在整个系统时钟上运行。如果设置为 1200 波特,这些端口将默认为 19200 波特。如果在 1200 波特下无法获得正确的 LTM 遥测输出,请尝试使用 USART 1 或 6 以外的串行端口,或者选择 2400 波特。在基于 STM32H7 的电路板上,2400 波特是支持的最低 UART 波特率。有关 UART 到 SERIALn 映射的更多信息,请查看飞行控制器的硬件页面。
带 FPV 视频发射器的使用示例¶
飞机的 LTM 遥测接线示例¶
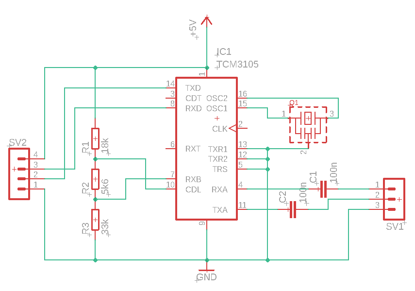
使用 TCM3105 的 FSK 调制解调器示例¶
使用 TCM3105 芯片是 FSK 调制解调器的可能性之一。调制解调器原理图和电路板的 Eagle 文件可在以下网址找到 https://github.com/kh4/FSK_modem
该调制解调器可在 1200 或 2400 波特率下工作,波特率取决于所使用的振荡器。
使用 TCM3105 的 FSK 调制解调器示意图示例¶
使用 TCM3105 的 FSK 调制解调器照片¶
提示
使用 8 MHz 振荡器使调制解调器以 2400 波特工作。